主板诊断卡相信很多电脑爱好者朋友都不会陌生,它是维修主板的必备工具。有好多朋友刚开始学习电脑维修,对诊断卡不是很了解。今天小编来讲一下主板诊断卡怎么用,这里的难点其实主要在于主板诊断卡代码的理解与处理方法,本文适合维修电脑新手朋友学习,老司机就跳过吧!
主板诊断卡也叫post卡,是维修主板的必备工具,主板BIOS在每次启动时,都会对系统的电路、存储器、键盘、视频部分、硬盘、软驱等各个组件进行严格的测试,并分析硬盘系统配置,对已配置的基本I/O设置实现初始化,一起正常后,再引操作导系统。主板诊断卡的工作原理就是利用主板BIOS内部自检程序的检测结果,通过代码一一显示出来,从而找到电脑主板故障。
目前市面上的主板诊断卡都是大同小异,有的只是个别的功能差异,对于一些新手朋友来说,建议使用高级一些的主板诊断卡,这种诊断卡支持直接中文故障显示,小白也能轻松定位电脑故障。
目前,市面上售的高级一些主板诊断卡就是上面这种,支持一卡诊断出码,并伴有中文提示,可以让新手朋友告别看不懂诊断代码,定位故障难的问题。
让你告别英文代码,轻松定位电脑故障原因,小问题自己动手,大修理也不怕被忽悠了。
除了带中文显示的主板诊断卡,我们见的最多其实还是传统的四位代码显示的主板诊断卡,这种诊断卡需要维修人员对诊断代码比较了解,新手朋友也可以通过本文的代码含义找到相应的电脑故障问题。
一般来说,主板诊断卡可将主板启动时BIOS内部自检程序的检测过程转换成代码,读取卡上的显示代码,对照故障代码表,可快速诊断或定位主板、内存、CPU、电源等相关部件的故障。下面我们具体来看看主板诊断卡的使用方法。
主板诊断卡使用方法:
①将电脑关机(台式电脑);
②将主板诊断卡,插在主板的PCI插槽;
③开机,然后查看主板诊断卡显示的代码,通过代码即可定位电脑故障了。
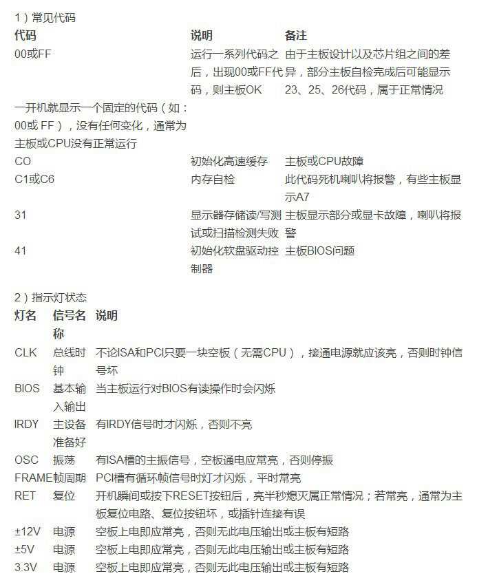
总的来说,主板诊断卡使用非常简单,复杂的是代汉含义的理解,以下是主板诊断卡代码与指示灯状态见诊断卡说明书。
操作步骤
当机器在加电启动的自检过程中出现无显故障时(例如:自检硬件不通过、喇叭报警、显示器不能正常显示等)
1) 首先将电源供电断开,利用观察法,检查整机各部件的外观情况,是否有明显的外观不良和烧毁的痕迹;
2) 如果没发现异常,再利用硬件最小系统法,将主板诊断卡插在ISA或PCI槽上(如主板带ISA槽,建议先选择ISA槽;如没有ISA槽,再选择PCI槽。选择PCI槽时最好是靠近中间的槽,因为该卡与少量主板有兼容性问题,使用第一个或最后一个PCI槽时可能引起“00”无显),连接好喇叭与主板SPEAKER插座的连线;
3) 接通电源,启动最小系统。观察主板诊断卡左上角的两个发光管显示的代码,对照故障代码表,确认故障。此时也可通过指示灯状态、喇叭声音来判断故障;
4) 如果在最小系统下没发现问题,再利用逐步添加法,逐一添加其他设备,观察诊断卡显示代码的情况,找出故障件。
注意事项
1) 在最小系统下,部分故障存在重码(例如:“OO”、“C0”、“C1”代码)现象,导致无法最终定位到一个部件上。当遇到此情况时,建议采用替换法进一步确认,以便分离故障件;
2) 由于存在兼容性问题,可能出现使用第一个或最后一个PCI槽时(少量的QDI 810、694X芯片组主板),引起系统无显,代码为“OO”的情况,因此在使用诊断卡时,最好使用靠中间的PCI槽;
3) 由于每款主板的设计以及BIOS厂商都有差异,显示的代码略有区别,另外个别代码(例如: “A7”,通常为主板内存插槽或内存条故障)在说明书中可能没有说明,请注意特殊情况的归纳总结;
4) 当遇到显示器正常显示后出现的故障,该诊断卡基本已不再起作用,请根据显示器显示的情况来处理故障,此时诊断卡的代码仅供参考;
5) 当诊断卡插在ISA槽上时,请将诊断卡有元件的一面朝向主板电源接口位置,若插反,系统无法工作,而且还可能损坏部件。
文章最后为大家附上主板诊断卡含义大全与相关电脑故障维修实例,觉得不错的朋友,快收藏吧。
主板诊断卡代码详解(对照表),特殊代码“00”和“ff”及其他其实代码有三种含义,如下。
主板诊断卡代码含义定位电脑故障维修实例图解,内容比较多,建议大家收藏哦。
好了,以上就是主板诊断卡使用方法与主板诊断卡代码含义详解大全,希望对广大学习电脑维修的朋友有所帮助。本文是迄今为止,带来的主板诊断卡怎么用,最详细的使用教程,希望大家会喜欢。大家如果还有疑问的话,可以在下方的评论框内给我们留言哦。我们会尽自己所能的为大家解答。谢谢大家一如既往的支持,也请大家继续关注的后续教程和软件。
稳了!魔兽国服回归的3条重磅消息!官宣时间再确认!
昨天有一位朋友在大神群里分享,自己亚服账号被封号之后居然弹出了国服的封号信息对话框。
这里面让他访问的是一个国服的战网网址,com.cn和后面的zh都非常明白地表明这就是国服战网。
而他在复制这个网址并且进行登录之后,确实是网易的网址,也就是我们熟悉的停服之后国服发布的暴雪游戏产品运营到期开放退款的说明。这是一件比较奇怪的事情,因为以前都没有出现这样的情况,现在突然提示跳转到国服战网的网址,是不是说明了简体中文客户端已经开始进行更新了呢?
更新日志
- 小骆驼-《草原狼2(蓝光CD)》[原抓WAV+CUE]
- 群星《欢迎来到我身边 电影原声专辑》[320K/MP3][105.02MB]
- 群星《欢迎来到我身边 电影原声专辑》[FLAC/分轨][480.9MB]
- 雷婷《梦里蓝天HQⅡ》 2023头版限量编号低速原抓[WAV+CUE][463M]
- 群星《2024好听新歌42》AI调整音效【WAV分轨】
- 王思雨-《思念陪着鸿雁飞》WAV
- 王思雨《喜马拉雅HQ》头版限量编号[WAV+CUE]
- 李健《无时无刻》[WAV+CUE][590M]
- 陈奕迅《酝酿》[WAV分轨][502M]
- 卓依婷《化蝶》2CD[WAV+CUE][1.1G]
- 群星《吉他王(黑胶CD)》[WAV+CUE]
- 齐秦《穿乐(穿越)》[WAV+CUE]
- 发烧珍品《数位CD音响测试-动向效果(九)》【WAV+CUE】
- 邝美云《邝美云精装歌集》[DSF][1.6G]
- 吕方《爱一回伤一回》[WAV+CUE][454M]









